深圳前海注册香港公司流程
发布时间 : 2026-04-09 03:04:57 浏览 55次
深圳前海注册香港公司流程
你是否正计划通过深圳前海这个窗口,在香港设立公司以拓展国际市场,却对复杂的注册材料注册费用和具体操作步骤感到迷茫?很多创业者都卡在了第一步:不清楚前海如何注册香港公司,担心流程繁琐或成本失控。本文将为你拆解每一步,从材料准备到费用明细,让你清晰掌握从深圳前海出发,高效、合规地完成香港公司注册的全过程。

第一步:注册材料准备与关键决策点

开始前海如何注册香港公司的旅程,第一关就是准备材料。这绝非简单的文件收集,每一个决策都可能影响公司未来的运营与合规。你需要确定公司名称(建议准备2-3个备选,避免与香港现有公司重名)、一位或多位股东及董事(可以是个人或法人,国籍不限)、一位公司秘书(必须由香港居民或持牌秘书公司担任)以及一个香港本地的注册地址。听起来简单?关键细节在于:公司章程的条款定制,特别是股权结构和董事权力规定,会影响公司长远治理和未来融资,强烈建议在专业人士指导下完成。自行准备这些注册材料,很容易在细节上出错,导致后续补件,耽误至少1-2周时间。
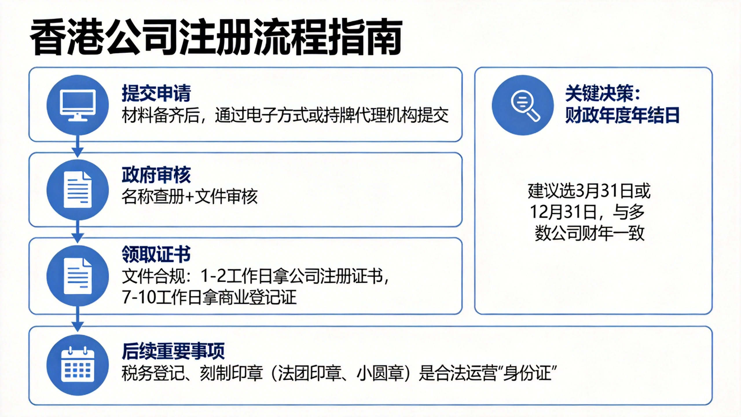
第二步:提交注册与政府审批流程详解
材料备齐后,下一步就是向香港公司注册处提交申请。这个过程通常通过电子方式或持牌代理机构完成。提交后,政府会进行名称查册和文件审核。如果文件齐全合规,通常1-2个工作日即可获得公司注册证书,7-10个工作日拿到商业登记证。这里有个关键决策点:选择哪个财政年度年结日?这直接影响你首次报税的时间。通常建议选择3月31日或12月31日,与多数公司的财年保持一致,便于账务处理。很多创业者误以为拿到证书就万事大吉,事实上,后续的税务登记、印章刻制(包括法团印章、小圆章等)同样重要,它们是公司合法运营的“身份证”。
第三步:注册费用构成与后续维护成本全解析
了解流程后,创业者最关心的无疑是具体开支。注册一家香港公司的费用并非一次性付清,它主要包括政府规费和秘书服务费。政府规费是硬性成本,例如商业登记证费用目前为HKD 2,250(具体以当年政府公布为准)。而秘书服务费则差异较大,市场从每年几千到上万港元不等。你需要警惕那些看似极低的首年报价,它们可能在第二年开始收取高额的年审或地址续费。除了首年注册费用,你必须预算每年的维护成本,这包括:公司年审费用(向公司注册处和税务局提交年报,约HKD 2,000 - 4,000)、秘书服务年费、以及可能的做账审计费用(根据营业额而定,小型公司可能需HKD 8,000起)。算清这笔账,才能避免“注册得起,养不起”的尴尬。
第四步:自行办理与委托专业机构利弊深度分析
面对前海如何注册香港公司这个问题,你可能会想:为了节省成本,是否可以自己跑流程?理论上可以,但实操中挑战巨大。你需要亲自处理香港的政府沟通、文件递交,并深刻理解两地(深圳前海与香港)的法规差异。一个表格填写错误就可能导致申请被驳回。而委托像司盟企服(中港星集团旗下)这样的专业机构,优势在于效率与风险规避。他们不仅能确保注册材料一次性通过,更快拿到公司文件(通常比自行办理快30%以上),更重要的是提供持续服务:包括担任法定秘书、提供注册地址、提醒年审报税,并为你规划合规的税务证据链。对于跨境电商卖家而言,专业的秘书公司还能协助你应对银行开户时的尽职调查,大大提升成功率。选择服务机构时,务必确认其是否持有香港信托或公司服务提供者(TCSP)牌照,这是合规运营的底线。
注册香港公司是一系列商业决策的开始,远不止于完成前海如何注册香港公司这个动作。它关乎你能否拥有一个低税、国际化的运营平台。如果你希望从一开始就规避股权设计隐患、搭建规范的税务证据链、并确保银行账户长期稳定,欢迎咨询司盟企服。作为中港星集团旗下拥有20年行业经验的企业服务品牌,我们不仅提供高效的注册服务,更可为您提供涵盖跨境架构规划、合规审核与持续维护的一站式解决方案,让你专注业务,无后顾之忧。
上一篇
规范注册香港公司流程下一篇
香港公司注册大陆办事处攻略
